Moon Orrery

orrery

[ awruh-ree, or– ]

noun,plural or·rer·ies.
an apparatus for representing the positions, motions, and phases of the planets, satellites, etc., in the solar system.
 
This endeavor has been the longest continuous build I have ever committed to so it is with great personal excitement to finally post about my Moon Orrery.
 
The story of this device stems from a design I contemplated in 2017 for an installation art piece that would track every ancient heavenly body.  After being met with failure in being able to realize my vision on my limited budget I tabled it for some time.  In late 2018 I returned to the concept of building my vision of an orrery and sought to simplify the design by focusing solely on tracking a single body; I quickly decided on the moon.
 
There is not enough time, nor interest I suspect, in chronicling the countless iterative designs and redesigns, engineering, electronic, coding, machining, smelting, material and wood working problems encountered and overcome over the last year and half, so I will simply present the finished work:
 
1
 
This device, measuring approximately 2 feet from tip to tip, tracks the cardinal direction, elevation and phase of the moon in real time based on your location on the planet.  The phase of the moon is represented by an illuminated globe in the center, the cardinal direction towards the moon by the arrow hand, and the angle of elevation of the moon above your true seasonal horizon by the number within the reticle on the back side of the arrow hand.  The numbers are shaded to indicate whether the moon is above or below the horizon and each number is magnified under a glass cabochon.
 
The face of the clock is constructed from maple and finished with Tung oil, and the black backer is lacquer.  The various bezels, flourishes and medallions are 3d printed and carefully gilded in pure sterling silver, the most lunar of metals; I absolutely love how the patina is evolving as the silver ages.  The medallions are shaded with black enamel reflecting the lunar cycle about the frame.  The bordering crescents penetrated by a triangle is an ancient lunar symbol as are the opposed crescents enclosing a round moon found within the arrow faces.
 
The myriad of mechanical components were painstakingly designed in CAD and principally consists of a series of interlocking rings that are each comprised of several components including a face, top retainer, bottom retainer and gearing.  These gearing rings are all assembled in place separated with ball bearings to form integrally interlocking geared bearing rings.
 
The various gearing is driven by driver gears that are precisely rotated by stepper motors that are powered by 12v motor controllers with half-step precision.  The globe is hollow and is spun about a hollow shaft through which wiring passes to provide power to an LED that diffusely illuminates half of the globe.
 
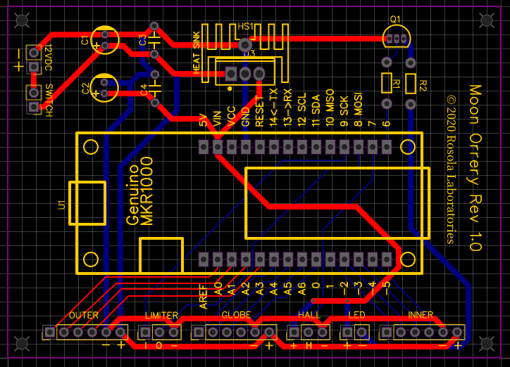
All logic for the device was custom programmed within a web-integrated arduino microprocessor that sits at the center of a custom designed and printed circuit board.  When turned on the system initially attempts to connect to wifi.  If a wifi network is not available, the clock goes into a provisioning mode and boots up as a wireless access point of its own.  After connecting to this access point using your phone and providing it credentials to access your wifi the device restarts and connects to wifi.  Once connected, the clock uses the wifi network’s NTP (Network Time Protocol) to obtain the UTC time. This is fed into a RTC (realtime clock) that then tracks the time with extremely high accuracy even if wifi is lost.
 
After wifi and time are obtained the unit goes into an automatic homing mode to determine where the rings and globe are facing.  For the device to ascertain the location of the rings they are rotated until they depress roller limiter switches that run against the bottom of the rings until a raised area is encountered.  In order to similarly home the globe, but without contact that would mar the surface, a rare earth magnet within the globe is detected by a magnetic hall sensor in the frame when it rotates to 0 degrees.  Once home, the internal stepper controllers are zeroed to this position and it is ready to indicate the position of the moon.
 
The time is then fed into an extremely sophisticated ephemeris calculation using the latitude and longitude of the device’s location.  These calculations provide the precise location of the moon relative to the clock’s position.  The phase of the moon is then calculated using nothing more than the date and periodicity of the moon from a known full moon in the past.
 
Now with the precise location and phase of the moon, the clock calculates how much each ring must be rotated to indicate the measurements and drives the stepper motors to those positions via dead reckoning.
 
This process of recalculating the position and phase of the moon and then updating the globe and phase of the clock happens continuously day in and day out so that at all times the clock tracks the moon.  On a weekly basis the clock automatically recalibrates itself simply to ensure that no incremental errors creep in.
 
Meanwhile the device broadcasts a private website on the local network that provides detailed information about the status of the clock, capability to perform various debugging and maintenance operations and, perhaps most importantly, the ability to update the latitude and longitude of where the clock resides.

[youtube https://www.youtube.com/watch?v=pWg7d_qLcnc]

This piece has garnered a lot of interest and I have been persuaded to bring it to market which I am currently working towards with several enhancements over the one hanging on my wall, so stay tuned!

Leave a Reply

Your email address will not be published. Required fields are marked *

This site uses Akismet to reduce spam. Learn how your comment data is processed.